11月3日,第十九届“挑战杯”全国大学生课外学术科技作品竞赛终审决赛在南京大学落幕,我校参赛作品获特等奖3项(连续四届夺得主体赛特等奖),再度捧得“优胜杯”,并取得“挑战杯”主体赛哲学社会科学类作品的历史最好成绩。这是我校连续十次捧得“优胜杯”,也是学校第十一座“优胜杯”。

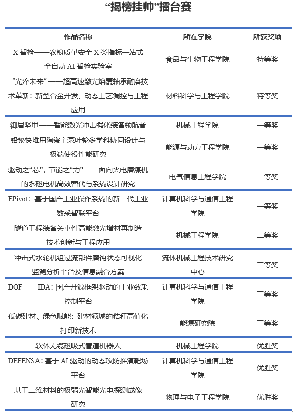
本届大赛,乐鱼官方体育网站共有23项作品获奖。其中主体赛6项作品获奖(特等奖1项、一等奖2项、三等奖3项),“揭榜挂帅”擂台赛13项作品获奖(特等奖2项、一等奖4项、二等奖2项、三等奖2项、优胜奖3项),“人工智能+”专项赛4项作品获奖(二等奖2项、三等奖2项)。



第十九届“挑战杯”全国大学生课外学术科技作品竞赛终审决赛由共青团中央、中国科协、教育部、中国社科院、中国工程院、全国学联和江苏省人民政府共同主办,南京大学承办,共吸引全国2000多所高校、40余万件作品、250多万名学生参赛。

赛前,校党委常委、副校长任旭东出席挑战杯终审决赛行前动员指导会,听取参赛项目汇报,并从项目研究思路、科研成果和逻辑表达等方面提出专业性建议。

决赛期间,参赛学生向团中央书记处第一书记阿东汇报我校参赛项目情况。

共青团江苏省委副书记李晓明指导我校参赛作品。

任旭东带队参赛,项目指导老师和团委有关人员等全程参加并指导。
我校于2023年7月启动第十九届“挑战杯”作品征集,备赛过程得到了相关部门和单位的大力支持。全校共有754件作品参与,经专家评审,16件作品从校内赛中脱颖而出,10件作品入围江苏省赛并揽获特等奖3项。
依据国赛竞赛规则,学校专项研究,选送了6件作品参加国赛,最终3件作品入围全国终审决赛现场。此外,3件“人工智能+”专项赛作品入围全国终审决赛现场。(团委)